PALS Physiology (Optional)
Paediatric arrhhythmia
Arrhythmia due to a primary cardiac condition is rare in children.
Arrhythmias are rarely the initial presentation of structural heart disease in children. However, most children with structural heart disease will present with signs of heart failure or cyanosis.
The incidence of arrhythmia in the Paediatric population has a bimodal distribution.
- Most infant tachyarrhythmias resolve within 1st year of life
- In adolescence, heart size increases which may contribute to developing re-entrant pathways. Older children are also able to describe symptoms better. There may be a higher likelihood of medication or illicit substance-related arrhythmias.
Tachyarrhythmias

There are three types of tachycardias:
- Atrial or Supraventricular tachycardia (SVT)
- Sinus tachycardia
- Ventricular tachycardia

SVT
Supraventricular tachycardia (SVT) is a generic term that refers to any rapid heart rhythm originating above the ventricular tissue. Although technically an SVT can be due to any supraventricular cause, the term is often used by clinicians to refer to one specific cause of SVT, namely Paroxysmal supraventricular tachycardia (PSVT) which is due to AV nodal reentrant tachycardia.
- AV nodal reentrant tachycardia (AVNRT) is also sometimes referred to as junctional reciprocating tachycardia (JRT) since the atrioventricular junction (AV junction) includes the AV node. It involves a reentry circuit forming just next to or within the AV node itself. The circuit most often involves two tiny pathways one faster than the other, within the AV node. Because the AV node is immediately between the atria and the ventricle, the re-entry circuit often stimulates both, meaning that a retrograde conducted P-wave is buried within or occurs just after the regular, narrow QRS complexes.
Atrioventricular reciprocating tachycardia (AVRT), also known as circus movement tachycardia (CMT), also results from a reentry circuit, although one physically much larger than AVNRT. One portion of the circuit is usually the AV node, and the other, an abnormal accessory pathway from the atria to the ventricle.
Wolff-Parkinson-White syndrome is a relatively common abnormality with an accessory pathway, the Bundle of Kent crossing the AV valvular ring.
In orthodromic AVRT, atrial impulses are conducted down through the AV node and re-enter the atrium via the accessory pathway in a retrograde direction. A distinguishing characteristic of orthodromic AVRT can, therefore, be a P-wave that follows each of its regular, narrow QRS complexes, due to retrograde conduction.
In antidromic AVRT, atrial impulses are conducted down through the accessory pathway and re-enter the atrium retrograde via the AV node. Because the accessory pathway initiates conduction in the ventricles outside of the bundle of His, the QRS complex in antidromic AVRT is often wider than usual, with a delta wave.
Source: http://en.wikipedia.org/wiki/Supraventricular_tachycardia

Symptoms of SVT
Supraventricular tachycardia may come and go suddenly, with stretches of normal heart rates in between. Symptoms may last anywhere from a few minutes to a few days, and some people have no symptoms at all.
Supraventricular tachycardia becomes a problem when it occurs frequently and is ongoing, particularly if there is co-existing heart damage or other medical problems.
Signs and symptoms of supraventricular tachycardia may include:
- A fluttering in the chest
- Rapid heartbeat (palpitations)
- Shortness of breath
- Lightheadedness or dizziness (hemodynamically unstable tachycardia)
- Sweating
- A pounding sensation in the neck
- Fainting (syncope) or near fainting
In infants and very young children, signs and symptoms may be difficult to identify. Sweating, poor feeding, pale skin and infants with a pulse rate greater than 200 beats per minute may have supraventricular tachycardia.
Source: https://www.mayoclinic.org/diseases-conditions/supraventricular-tachycardia/symptoms-causes/syc-20355243
Management of SVT
Vagal Maneuvers
The first-line management for hemodynamically stable patients is vagal maneuvers, such as Valsalva maneuver. This tends to slow conduction in the AV node and can potentially interrupt the reentrant circuit. Valsalva maneuver, if performed properly by the patient, can frequently terminate the arrhythmia.
Carotid massage is another vagal maneuver that can slow AV nodal conduction. This is performed by massaging the carotid sinus at the bifurcation of the common carotid artery for several seconds on the non-dominant cerebral hemisphere side. Due to the risk of stroke from emboli, auscultate for bruits before attempting this maneuver. Do not perform carotid massage on both sides simultaneously. This maneuver is usually reserved for young patients.

Acute Pharmacologic Management
When SVT is not terminated by vagal maneuvers, short-term management involves intravenous adenosine or calcium channel blockers (performed by a cardiologist). Adenosine is a short-acting drug (~ 10 sec) that blocks AV node conduction; it terminates ~90% of tachycardias due to AVNRT or AVRT.
Other alternatives for the acute treatment of SVT include calcium channel blockers, such as verapamil and diltiazem, as well as beta-blockers, such as metoprolol or esmolol. Verapamil is a calcium channel blocker that also has AV blocking properties. It has a longer half-life than adenosine and may help to maintain sinus rhythm following the termination of SVT.

Wide Complex SVT
Long-Term Pharmacologic Management
This largely depends on the type of tachyarrhythmia that is occurring and the frequency and duration of episodes, as well as the symptoms and the risks associated with the arrhythmia (eg, heart failure, sudden death).
Patients with paroxysmal SVT may initially be treated with calcium channel blockers, digoxin, and/or beta-blockers. Class IA, IC, or III antiarrhythmic agents may be used but less frequently because of the success of radiofrequency catheter ablation.
Radiofrequency Catheter Ablation
Catheter ablation is considered the first-line treatment of many recurrent symptomatic SVTs. It is generally performed using conscious sedation in an outpatient setting or with an overnight hospital stay for observation.
Catheter ablation involves focally ablating the component of the arrhythmic mechanism. For example, in AVNRT, the slow pathway is ablated, which prevents the reentry cycle. The accessory pathway is targeted in patients with AVRT. Focal atrial tachycardia, atrial flutter, and, in some cases, atrial fibrillation can also be cured with ablation.
Source: https://emedicine.medscape.com/article/156670-medication
Sinus tachycardia
Sinus tachycardia is a normal increase in the heart rate.
How it happens
The sinoatrial (SA) node --- the heart's natural pacemaker - sends out electrical signals faster than usual. The heart rate is fast, but the heart beats properly.
Causes of sinus tachycardia
A rapid heartbeat may be your body's response to common conditions such as:
- Fever
- Anxiety
- Some medicinal and street drugs
- Severe emotional distress
- Fright
- Strenuous exercise
Other causes but less commonly, it may indicate:
- Anemia (low blood count)
- Increased thyroid activity
- Heart muscle damage from heart attack or heart failure
- Hemorrhage (severe bleeding)
Symptoms
The heart beats faster than usual.
Treatments
Consider and treat the cause of sinus tachycardia rather than the condition itself. If the rapid heartbeat is a symptom of a more serious or longer-term problem, simply slowing the heart rate could cause more harm and leave the underlying condition untreated.
Ventricular tachycardia / arrhythmias
is a fast heart rate that starts in the ventricles. It can be a life-threatening heart rhythm and requires rapid diagnosis and treatment.
Electrical signals in the ventricles fire abnormally, which interferes with electrical signals coming from the sinoatrial (SA) node --- the heart's natural pacemaker. The rapid heartbeat does not allow enough time for the heart to fill before it contracts so blood does not get pumped throughout the body.
It is usually associated with disorders of that heart which interfere with the normal conduction system. These disorders may include:
Mechanical causes of VAs include the following:
Intraventricular catheters
Myocardial tumours
Metabolic causes of VAs include the following:
Acidemia
Hypoxia
Fever
Hypomagnesemia
Pharmacologic causes of VAs include the following:
Digoxin toxicity
Proarrhythmia
Most antiarrhythmic drugs (especially classes I-A, I-C, III)
Positive inotropes and chronotropes (eg dopamine, isoproterenol)
Other drug toxicity
Anesthesia
Inflammatory causes of VAs include the following:
Other myocarditis
Long QT syndrome
Brugada syndrome
Catecholaminergic polymorphic ventricular tachycardia (VT)
Other causes of VAs include the following:
Dilated or hypertrophic cardiomyopathy - Muscular dystrophy, IHSS
Genetic disorders
Structural cardiac disorders - Congenital heart disease (CHD)
Neoplasms(eg, rhabdomyoma)
Symptoms
- Dizziness
- Palpitations
- Shortness of breath
- Some people might have nausea
- Lightheadedness
- Unconsciousness
- Cardiac arrest
Consequences of Ventricular Tachycardia
This type of arrhythmia may be either well-tolerated or may be life-threatening. The seriousness depends largely on whether another cardiac dysfunction is present, and on the rate of VT.
Treatment
The type and length of treatment depend on the cause.
Treatment may include:
- Immediate electrical therapy (cardioversion / defibrillation)
- Medication (prescribed for home use and/or administered by healthcare professionals)
- Radiofrequency ablation
- Surgery
Source:https://emedicine.medscape.com/article/900226-overview#a5
Reentry Mechanism
This mechanism may account for most tachyarrhythmias found in patients.
For the normal impulse transmission in the heart, the depolarizing wave needs to spread rapidly and uniformly without interruption through the myocardium. This requires that all the myocardial cells ahead of the impulse wave are excitable and offer the equal capacity to transmit the impulse. In case that the impulse encounters myocardial cells that are not excitable (infarction) or areas where the conductivity is dissimilar, re-entry might occur.



Bradyarrhythmias
Defined as:
- < 100 bpm in kids 0-3 years old
- < 60 bpm in kids 3-9 years old
- < 50 bpm in kids 9-16 years old
Causes:
Hypoxia is the most common cause of Sinus bradycardia in children and teenagers. It is almost never due to a primary cardiac issue in children. Most of the time sinus bradycardia is a normal physiologic response; an athlete may have a slow resting heart rate.
In addition, the heart rate normally slows during rest or sleep. Abnormal sinus bradycardia is fairly uncommon in children and seems most commonly following heart surgery. It can also be seen as a secondary problem in infants, especially premature babies.
Other causes of bradycardia include certain forms of AV block, ex. second degree and complete AV blocks. In a complete heart block, some other area below the AV node must take over and become responsible for generating electricity for the heart. Usually, this happens at a much slower rate than normal, resulting in bradycardia.
Bradycardia may also be caused by allergic reactions, hypothermia, vagal stimulation, increased intracranial pressure and medication ingestion or poisoning.
Bradycardia Symptoms:
Most children with sinus bradycardia do not have any symptoms. Abnormal bradycardias, for example, those caused by sinus node dysfunction or complete heart block, can present with a number of different symptoms. Often the child may feel excessively fatigued or tired. This may be worse during times of exercise or activity. Occasionally syncope or fainting may occur. In younger children, frequent or worsening nightmares can be a sign of significant bradycardia.
Bradycardia Treatment:
Treatment of bradycardia depends on the underlying cause. Physiologic bradycardia in a child requires no treatment. Pathologic bradycardia, for example, that associated with complete heart block often requires a pacemaker.
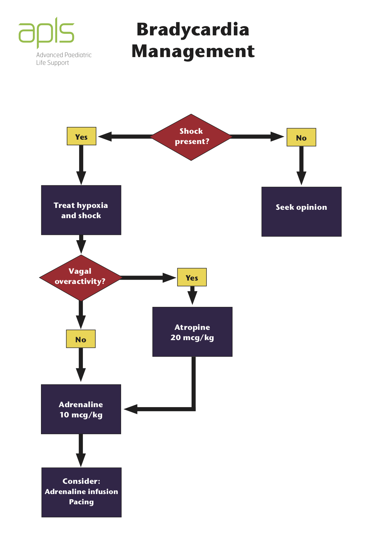
Please refer to the bradycardia algorithm below:

Valsalva manoeuvre

against a closed
glottis, changes
occur in intrathoracic
pressure
that dramatically
affects venous
return, cardiac
output, arterial
pressure, and
heart rate. This
forced expiratory
effort is called a Valsalva manoeuvre.
There are four recognisable stages (Phases) in Valsalva:
Initially, during a Valsalva, the intra-thoracic pressure becomes very positive
which compresses the heart and thoracic blood vessels. The venous compression and the accompanying large increase in right atrial pressure impede venous return into the thorax which in turn reduces cardiac filling and preload. Reduced cardiac filling and preload lead to a fall in cardiac output as explained by the Frank-Starling mechanism.
At the same time, compression of the thoracic aorta transiently increases aortic pressure (Stage I); however, aortic pressure begins to fall (Stage II) after a few seconds because cardiac output falls.
Changes in heart rate are almost reciprocal to the changes in the mean aortic pressure due to the operation of the baroreceptor reflex.
During stage I, heart rate decreases because the aortic pressure is elevated; during stage II, as the aortic pressure falls, the heart rate increases. After 10 seconds when the person starts to breathe normally again, aortic pressure briefly decreases as the external compression on the aorta is removed, and heart rate briefly increases reflexively (Stage III). This is followed by an increase in aortic pressure (and a reflex decrease in heart rate) as the cardiac output suddenly increases in response to a rapid increase in the cardiac filling (Stage IV).
Aortic pressure also rises above normal because of the persisting baroreceptor, sympathetic-mediated increase in systemic vascular resistance that occurred during the Valsalva. That leads to increased vagal stimulation (baroreceptors reflex) that may terminate an AVNRT.
Baroreceptors
The carotid sinus baroreceptors (Stretch receptors) are innervated by the sinus nerve of Hering, which is a branch of the glossopharyngeal nerve (IX cranial nerve).

The glossopharyngeal nerve synapses in the nucleus tractus solitarius (NTS) located in the medulla of the brainstem.
The aortic arch baroreceptors are innervated by the aortic nerve, which joins the vagus nerve (X cranial nerve) travelling to the NTS.
The NTS modulates the activity of sympathetic and parasympathetic (vagal) neurons in the medulla, which in turn regulate the autonomic control of the heart and blood vessels.
Autonomic innervation of the heart
The medulla, located in the brainstem is the primary site in the brain for regulating both sympathetic and parasympathetic (vagal) outflow to the heart and blood vessels.
The nucleus tractus solitarius (NTS) of the medulla receives sensory input from different systemic and central receptors (e.g., baroreceptors and chemoreceptors). The medulla also receives information from other brain regions (e.g., hypothalamus).
The hypothalamus and higher centres modify the activity of the medullary centres and are particularly important in stimulating cardiovascular responses to emotion and stress (e.g., fear, exercise).
Autonomic outflow fibres from the medulla are divided principally into:
- sympathetic
- parasympathetic (vagal).
Efferent fibres of these autonomic nerves travel to the heart and blood
vessels to modulate their activities.
The heart is innervated by parasympathetic (vagal) and sympathetic fibres.
The right vagus nerve primarily innervates the SA node, whereas the left
vagus innervates the AV node. The atrial muscle is also innervated by vagal
efferents.
Sympathetic efferent innervates the atria (especially in the SA node) and
ventricles, including the conduction system of the heart.

